SPS-Protector
:quality(98)/www.dehn.pl/store/f/59222852/HDVORSCHAU/912253a4_16-9.jpg)
:quality(98)/www.dehn.pl/store/f/59222852/HDVORSCHAU/912253a4_16-9.jpg)
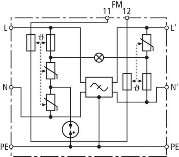
- Kombinacja ochrony przepięciowej i filtra
- Ochrona przepięciowa z układem kontrolnym i odłączającym
- Filtr przeciwzakłóceniowy chroni wrażliwą elektronikę przemysłową przed symetrycznymi i asymetrycznymi zakłóceniami o wysokiej częstotliwości
- Montaż w obudowie ekranowanej
- Optyczny wskaźnik działania (zielony) i bezpotencjałowy zestyk zdalnej sygnalizacji (zestyk rozwierny) do sygnalizacji uszkodzenia
Szczegóły
:quality(98)/www.dehn.pl/store/f/59222853/HDVORSCHAU/912253a3_Kat.jpg)
:quality(98)/www.dehn.pl/store/f/59222853/HDVORSCHAU/912253a3_Kat.jpg)
Nr kat. 912253 SPS PRO
GTIN / EAN 4013364068360, Nr taryfy celnej (EU): 85363010, Waga brutto: 603.70 g, Jednostka opakowaniowa: 1.00 szt.
Dane techniczne
Ogranicznik przepięć zgodnie z PN-EN 61643-11 | typ 3 / klasa III |
Największe napięcie trwałej pracy AC (UC ) | 255 V (50 / 60 Hz) |
Znamionowy prąd obciążenia AC (IL ) | 3 A |
Znamionowy prąd wyładowczy (8/20 µs) (In ) | 3 kA |
Całkowity prąd wyładowczy (8/20 µs) [L+N-PE] (Itotal ) | 5 kA |
Napięciowy poziom ochrony [L-N] / [L/N-PE] (UP ) | ≤ 800 / ≤ 1000 V |
Rodzaj zestyku zdalnej sygnalizacji | zestyk rozwierny |